今天介绍一项研究: 使用网络药理学、分子对接、分子动力学模拟和动物实验揭示油酸(0A)抗肥胖活性的推定分子途径,为识别和开发天然药物治疗提供了新基础。

研究亮点
首次将网络药理学与动物实验深度结合,破解油酸(OA)抗肥胖机制“从预测到实证”的研究断层。
聚焦OA抗肥胖的“多成分-多靶点-多通路”核心痛点,通过网络药理学缩小研究范围,提升动物实验的靶向性与效率。
为天然产物(OA)抗肥胖的机制研究提供“虚拟预测→实体验证”的标准化研究范式,兼具学术参考与临床转化潜力。
研究思路
网络药理学:挖掘OA的潜在作用靶点与肥胖疾病靶点,取交集得到核心候选靶点。
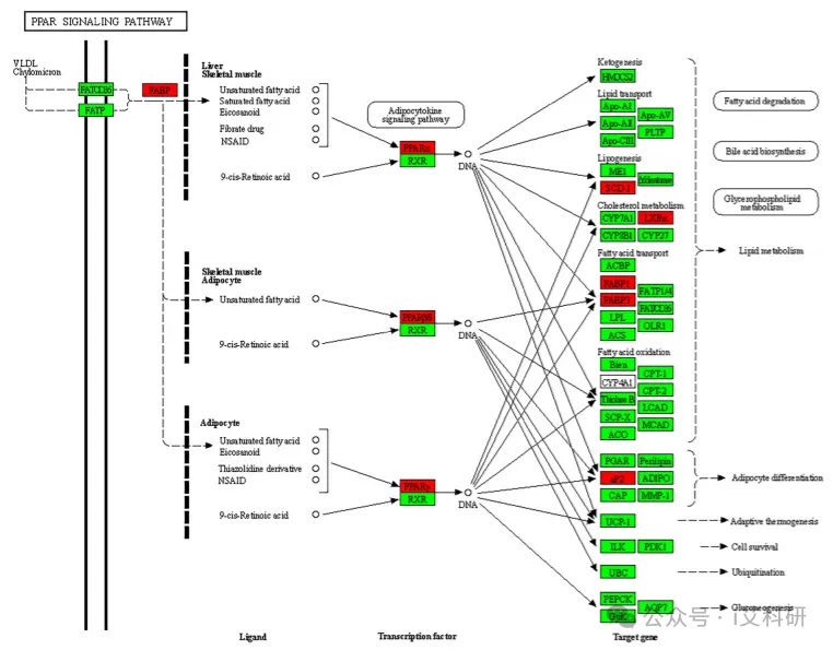
构建调控网络:核心靶点进行PPI网络分析与GO/KEGG富集分析,预测OA抗肥胖可能调控的关键通路(如炎症通路、脂质代谢通路等)。
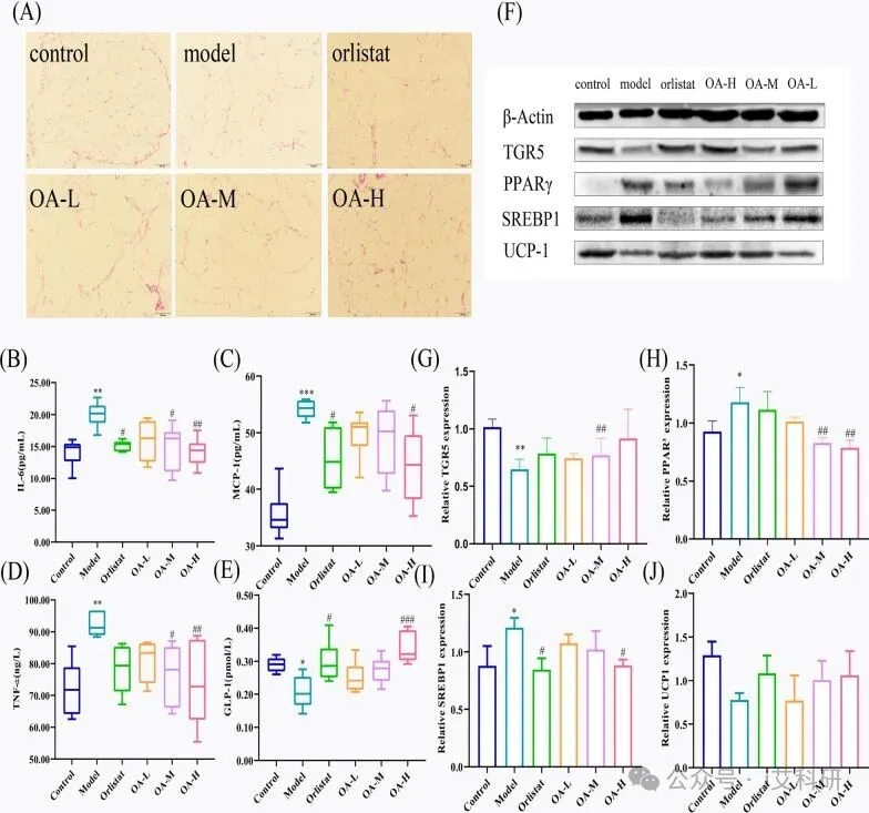
动物实验验证:建立肥胖动物模型,分为对照组、模型组、OA干预组,检测体重、血脂、炎症因子等指标。
机制验证:通过Western blot、RT-PCR等实验,验证网络药理学预测的关键靶点与通路在动物组织中的表达水平,确认OA的作用机制。
研究结果
靶点筛选结果:筛选出OA与肥胖的共同核心靶点(如AKT1、TNF-α、IL-6等),富集得到多条关键调控通路(如PI3K-AKT通路、TNF通路等)。
动物表型结果:OA干预可显著降低肥胖动物的体重、体脂率,改善血脂紊乱(降低TC、TG、LDL-C,升高HDL-C)。
机制验证结果:OA可下调核心靶点(如TNF-α、IL-6)的表达,抑制炎症通路激活,同时调控脂质代谢相关靶点(如PPAR-γ、SREBP-1c),减少脂肪合成、促进脂肪分解。
一致性验证:动物实验结果与网络药理学预测的靶点、通路高度一致,证实OA通过“抗炎+调节脂质代谢”双途径发挥抗肥胖作用。





研究意义
完善了OA抗肥胖的分子机制网络,填补了天然产物抗肥胖“虚拟预测-实体验证”的研究空白,为网络药理学在天然产物研究中的应用提供了可靠案例。
明确了OA抗肥胖的有效靶点与通路,为OA作为抗肥胖候选药物的研发(如剂型优化、剂量筛选)提供了实验依据。

END


中药鉴定、科研数据分析
分子对接、网络药理学等
可扫码咨询
