
✅ 计算+实验,双轨服务专业
✅ 深耕中药与疾病机制研究
✅ 全流程一对一科研跟进
✅ 助力SCI论文高效发表
✅ 组学与生信整体解决方案
今天介绍一项研究: 本研究整合单细胞与空间转录组技术,结果表明PTC细胞具有多种进化路径,主要由增强的好氧代谢、抑制的mRNA翻译和蛋白质合成以及细胞间相互作铁死亡抵抗性促进了PTC的演化。这一结果将推动对肿瘤内空间异质性及PTCs在空间和单细胞层面演化的认识,并提出更好的诊断策略。

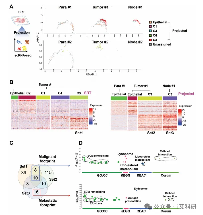
首次将单细胞RNA测序(scRNA-seq)与高分辨率空间转录组学(SRT,55μm,~5000个点) 深度整合,在保留细胞异质性信息的同时,解析了乳头状甲状腺癌(PTC) 细胞在组织空间内的真实分布与演变关系。
清晰地描绘了PTC细胞在原位肿瘤组织中的多条空间演化路线,包括从正常上皮细胞演变为PTC细胞,以及PTC细胞内部的恶性演变。
通过整合分析,鉴定出与PTC恶性程度和转移潜能相关的两个独特的空间基因印记(恶性足迹和转移足迹),并进行了功能与临床验证。
揭示新机制:首次在PTC空间演化中,将有氧代谢增强、mRNA翻译抑制及铁死亡抵抗与肿瘤的恶性进展和转移联系起来。
样本策略:选择两名具有 BRAF V600E突变 的PTC患者(一例有淋巴结转移,一例无转移),分别采集其原发性肿瘤组织、癌旁组织和淋巴结组织。
技术整合:
对所有样本进行scRNA-seq,全面识别细胞类型和状态。
对肿瘤和癌旁组织进行高分辨率SRT,获取基因表达的空间定位信息。
使用 Seurat 等工具,将scRNA-seq鉴定出的细胞类型“投射”到SRT空间上,实现单细胞信息与空间位置的关联。
分析路径:
比较有/无转移患者肿瘤的空间异质性。
在SRT数据上利用空间轨迹推断(STREAM) 构建PTC细胞的空间演化路线,并分析驱动基因和通路。
筛选差异表达基因,构建并验证与恶性(Malignant footprint) 和转移(Metastatic footprint) 相关的基因印记。
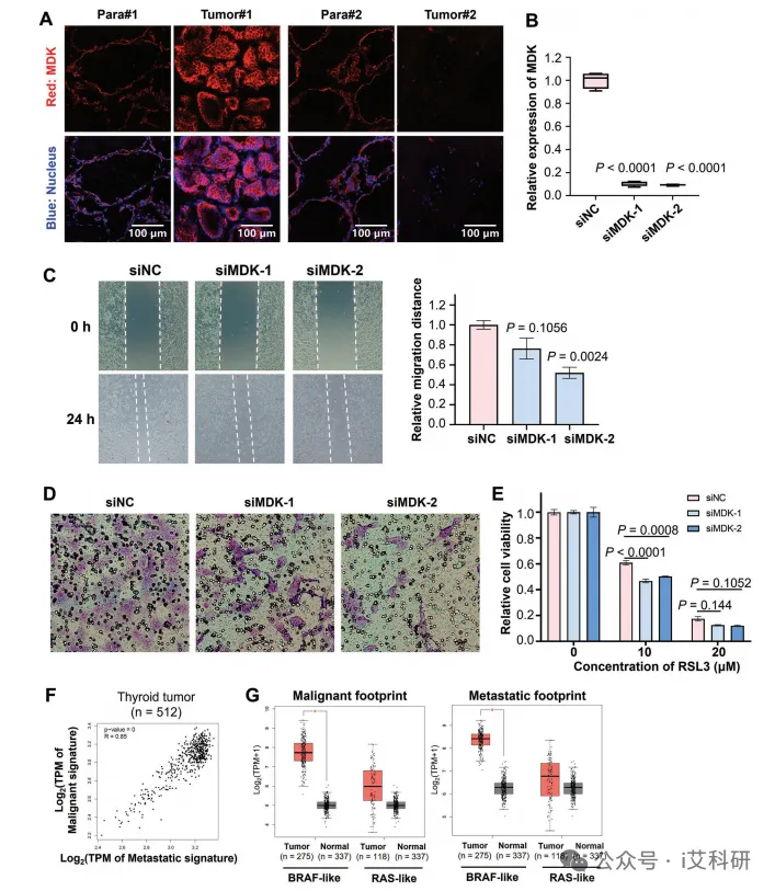
结合公共数据库(TCGA)和体外细胞实验(使用B-CPAP细胞系),验证关键基因(如MDK)的功能及铁死亡抵抗在PTC演进中的作用。

空间异质性:
有淋巴结转移患者(Patient#1)的原发肿瘤组织表现出更高的空间异质性。SRT将PTC细胞划分为多个具有不同形态和空间分布的斑点簇(C1-C6)。
空间演化路线:
在转移患者的肿瘤中,发现了两条主要的空间演化路线:
路线一:位于肿瘤边缘的上皮细胞(Epithelial_ROI)演化为经典的恶性PTC细胞簇(C3)。该过程伴随有氧代谢(TCA循环、电子传递、ATP合成)增强和mRNA翻译与蛋白质合成被抑制。
路线二:已有的PTC细胞簇(C1_ROI)演化为另一个PTC细胞簇(C4),同样以翻译抑制为主要特征。
细胞间相互作用(如FN1-ITGA3/ITGB1、EFNA1-EPHA4)在演化中扮演重要角色。
恶性与转移基因印记:
恶性足迹(18个基因):在肿瘤原位高表达的基因集,与细胞外基质重塑、脂代谢等功能相关。
转移足迹(16个基因):在转移性淋巴结PTC细胞中特异性高表达的基因集,与内质网应激、抗原呈递等功能相关,但缺少了脂代谢相关通路。
关键基因 MDK(Midkine) 被验证可促进PTC细胞迁移、侵袭,并增强其对铁死亡诱导剂(RSL3)的抵抗。
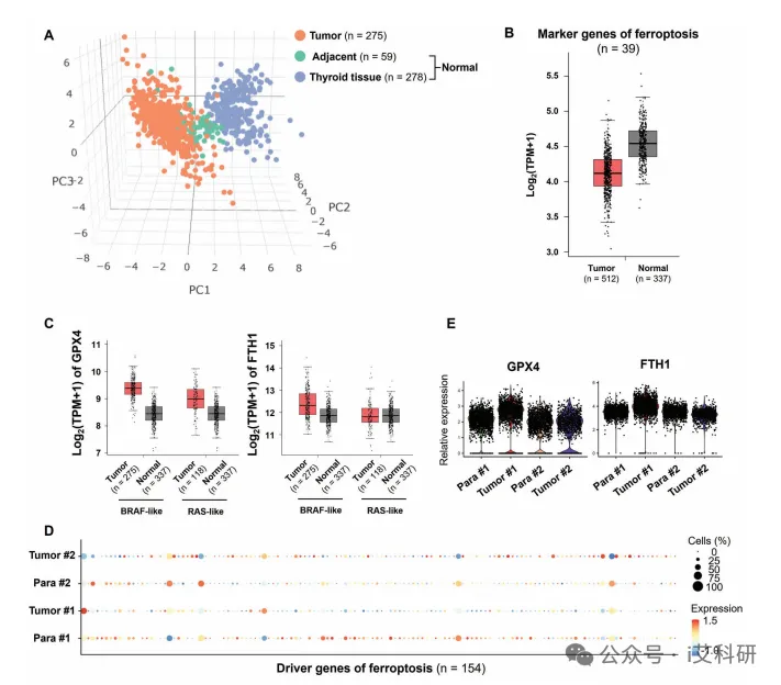
铁死亡抵抗:
分析显示,与癌旁组织相比,转移患者的肿瘤组织中铁死亡相关基因(如GPX4, FTH1)表达上调,提示存在铁死亡抵抗。
无转移患者的肿瘤组织中此现象不明显。
这表明铁死亡抵抗可能促进了PTC的演进与转移。




单细胞RNA测序(scRNA-seq)与高分辨率空间转录组学(SRT,55μm,~5000个点)
单细胞转录组解析细胞异质性,空间转录组定位其空间分布。二者整合首次在空间和单细胞两个维度上,全景式揭示了PTC细胞的瘤内空间演化路径与驱动机制。
揭示了PTC恶性进展中 “代谢重编程(有氧代谢增强)”与“翻译抑制”并存的独特分子特征,以及铁死亡抵抗这一新兴机制的作用。


扫码咨询