
✅ 计算+实验,双轨服务专业
✅ 深耕中药与疾病机制研究
✅ 全流程一对一科研跟进
✅ 助力SCI论文高效发表
✅ 组学与生信整体解决方案
今天介绍一项研究: 非小细胞肺癌(NSCLC)是最常见的病理肺癌类型,新辅助免疫疗法与化疗的结合已成为NSCLC的一线治疗方法。然而,这种治疗方法的疗效仍然存在差异。本研究旨在新辅助化疗联合免疫治疗对非小细胞肺癌患者的影响,旨在识别可能与治疗敏感性相关的关键分子、关键细胞亚群、通讯模式和空间分布。这篇文章采用“单细胞转录组 + 空间转录组 + 免疫受体组” 的多组学整合研究,系统描绘了NSCLC新辅助化疗免疫治疗后肿瘤微环境(TME)在单细胞分辨率与空间维度上的动态重塑图谱,深化了对免疫治疗应答和耐药机制的理解,特别是揭示了SELENOP⁺巨噬细胞与apCAFs的空间协同作用在调控抗肿瘤免疫中的新机制。

多组学整合分析:首次在NSCLC新辅助化疗免疫治疗背景下,联合应用单细胞RNA测序与空间转录组技术,在单细胞分辨率和空间维度上全面解析TME的动态变化。
聚焦空间结构与细胞互作:不仅关注细胞类型和基因表达变化,更深入揭示了关键细胞亚群(如SELENOP⁺巨噬细胞、apCAFs)的空间共定位模式及其在三级淋巴结构(TLS)中的分布,阐明了它们在免疫应答中的协同作用。
识别与疗效相关的关键细胞标志物:发现了CD4⁺ Th17细胞、iCAFs、SELENOP⁺巨噬细胞及IgG⁺浆细胞的富集与治疗敏感性正相关,而CD4⁺ Treg细胞和mCAFs则提示免疫抑制性TME,为预测疗效提供了新的潜在生物标志物。
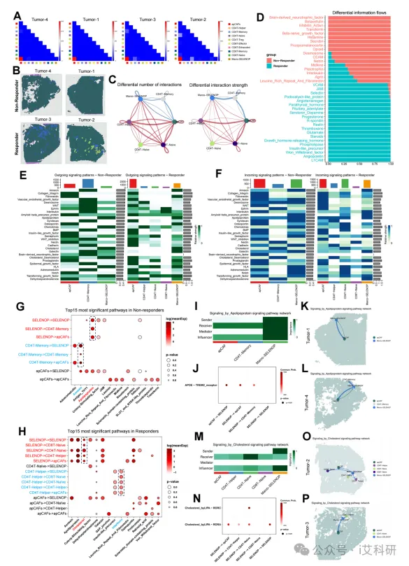
动态细胞通讯网络解析:通过CellChat等工具,揭示了在治疗应答者中,SELENOP⁺巨噬细胞、apCAFs与T细胞亚群(尤其是CD4⁺ naïve和CD8⁺ naïve T细胞)之间的通讯网络显著增强,并鉴定出胆固醇、白细胞介素等关键信号通路在其中扮演核心角色。
队列设计与样本收集:
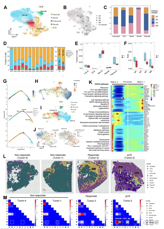
纳入12例NSCLC患者,其中6例接受新辅助化疗免疫治疗(PT组),6例为未经治疗直接手术的初治组(TN组)。收集新鲜肿瘤组织用于单细胞测序,并选取4例具有不同病理反应(从NMPR到pCR)患者的FFPE切片进行空间转录组测序。
单细胞与空间转录组数据生成与整合:
使用10x Genomics平台进行单细胞RNA测序,并通过Visium平台进行空间转录组测序。利用RCTD等算法将单细胞数据反卷积至空间位置,实现细胞类型在组织切片中的空间注释。
多层次分析框架:
细胞图谱绘制:鉴定并注释了T细胞、B细胞、髓系细胞、成纤维细胞、上皮细胞等主要细胞类型及其亚群。
差异表达与功能富集:分析治疗前后各细胞亚群的差异表达基因,并进行GO、KEGG、GSEA等通路富集分析。
发育轨迹推断:使用Monocle、Slingshot等工具重构关键免疫细胞和基质细胞的分化轨迹。
空间分布与邻近性分析:量化不同细胞类型在肿瘤组织中的空间分布、共定位关系及邻近性变化。
细胞间通讯分析:基于配体-受体对,解析治疗前后细胞间通讯网络的变化。

免疫细胞重塑:
T细胞:治疗后,CD4⁺ Th17细胞比例下降,其分化通路被抑制;而CD8⁺ T细胞的耗竭特征减弱,细胞毒性增强。在应答者组织中,CD8⁺ T细胞(尤其是效应亚群)显著浸润。
B细胞与浆细胞:空间分析显示,IgG⁺浆细胞在应答者(尤其是pCR患者)的肿瘤组织中高度浸润,并与CAFs/巨噬细胞空间共定位。三级淋巴结构中富含滤泡B细胞。
髓系细胞:治疗后,CXCL9⁺巨噬细胞(M1样)比例增加,SPP1⁺巨噬细胞(促瘤)减少。SELENOP⁺巨噬细胞在应答者组织中富集,并在肿瘤边界与T细胞、apCAFs共定位,提示其可能参与抗原提呈和淋巴细胞招募。
基质细胞重塑:
癌症相关成纤维细胞:治疗后,apCAFs(抗原提呈CAFs)比例下降,而mCAFs(基质CAFs)增加。空间上,iCAFs在非肿瘤区域聚集,与良好反应相关;而mCAFs在无应答者中与肿瘤细胞紧密相邻,提示其促进免疫抑制微环境。
恶性上皮细胞:
大多数非整倍体恶性细胞来源于基底细胞。治疗后,恶性细胞的代谢通路(如药物代谢、铁死亡)增强,而正常上皮细胞中免疫相关通路(如JAK-STAT)被抑制,呈现“免疫耗竭”状态。
空间结构与细胞互作:
在应答者组织中,SELENOP⁺巨噬细胞与apCAFs在肿瘤边界形成“壁垒样结构”,将肿瘤细胞与淋巴细胞隔开,可能协同参与抗肿瘤免疫。
细胞通讯分析显示,应答者中SELENOP⁺巨噬细胞通过胆固醇等信号通路招募CD4⁺ naïve、Helper和CD8⁺ naïve T细胞,形成活跃的免疫联络网络。








“单细胞转录组 + 空间转录组 + 免疫受体组”
该组合技术实现了对肿瘤微环境 “细胞类型+基因表达+空间位置+免疫克隆” 的四维全景解析。
该研究系统描绘了NSCLC新辅助化疗免疫治疗后TME在单细胞分辨率与空间维度上的动态重塑图谱,深化了对免疫治疗应答和耐药机制的理解,特别是揭示了SELENOP⁺巨噬细胞与apCAFs的空间协同作用在调控抗肿瘤免疫中的新机制。


扫码咨询