
✅ 计算+实验,双轨服务专业
✅ 深耕中药与疾病机制研究
✅ 全流程一对一科研跟进
✅ 助力SCI论文高效发表
✅ 组学与生信整体解决方案
今天介绍一项研究: 早发性结直肠癌(EOCRC;诊断年龄<50岁)在全球范围内正在上升;然而,这一趋势背后的原因大多未知。本研究首次通过大规模GWAS与孟德尔随机化分析,探讨与EOCRC相关的生殖系遗传和可调性风险因子,结果揭示早发性结直肠癌(EOCRC)的遗传基础和可改变风险因素。研究鉴定出两个新的EOCRC风险位点,并发现胰岛素信号与免疫相关通路的关键作用。孟德尔随机化分析显示,较高的腰臀比、空腹胰岛素水平及饮酒量,以及较低的教育程度,与EOCRC风险升高存在因果关联。这些发现为EOCRC的预防、风险分层及个性化筛查策略提供了重要科学依据。

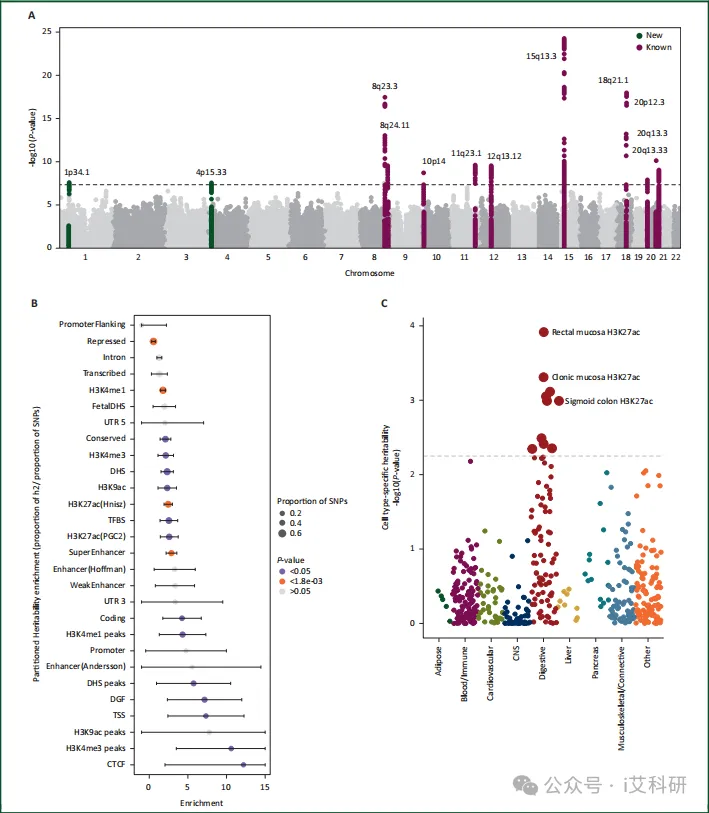
首个早发性结直肠癌(EOCRC)全基因组关联研究: 研究首次针对50岁以下早发性结直肠癌进行了大规模、系统性的GWAS荟萃分析,填补了该领域的空白。
多组学方法与孟德尔随机化结合: 采用GWAS结合功能基因组学注释和孟德尔随机化分析,系统探究了EOCRC的遗传易感性及可改变危险因素的因果关联。
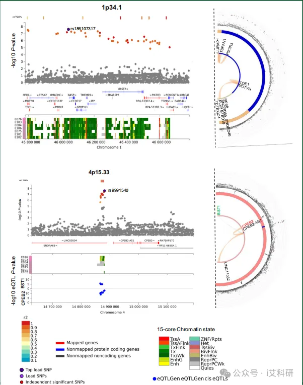
发现新风险位点与机制通路: 鉴定出两个新的EOCRC特异性风险位点(1p34.1和4p15.33),并提示胰岛素信号通路及免疫/感染相关通路在EOCRC发病中的重要作用。
揭示遗传与非遗传因素的综合影响: 在识别遗传易感性的同时,首次通过MR分析提供了肥胖相关指标、饮酒、空腹胰岛素水平等可改变因素与EOCRC存在因果关联的强有力证据。
遗传因素探索(GWAS): 整合来自多个大型队列(GECCO、CORECT、CCFR、UK Biobank)的6176例EOCRC病例与65829例对照进行荟萃分析,鉴定全基因组显著关联的风险位点。
功能注释与基因定位: 利用多个生物信息学工具和数据库(如FUMA、GTEx、Roadmap Epigenomics),对显著位点进行功能注释(如eQTL、染色质交互)、基因定位和通路富集分析,以阐释潜在生物学机制。
因果推断(孟德尔随机化): 利用已发表GWAS数据,选取与28个可改变风险因素(体型、饮食、血糖特征等)相关的遗传工具变量,通过两样本MR方法评估这些因素与EOCRC风险的因果关联,并进行多种敏感性分析验证结果稳健性。
综合分析: 整合GWAS与MR结果,全面解析EOCRC的遗传基础和可干预的病因,为预防和精准筛查提供科学依据。

遗传发现:
鉴定出12个与EOCRC相关的基因组风险位点,其中2个为新发现位点(1p34.1、4p15.33)。
在1p34.1位点发现一个与DNA修复基因MUTYH相关的有害编码变异(rs36053993),其与EOCRC风险显著相关。
大部分遗传易感性源于非编码区变异,这些变异富集于胃肠道上皮细胞的表观遗传标记(如H3K27ac)中。
发现多个新的EOCRC易感基因(如CPEB2、PIK3R3、SIK2),并提示TGF-β、SMAD、BMP、PI3K信号通路,以及胰岛素信号通路和免疫/感染相关通路在EOCRC中发挥重要作用。
孟德尔随机化发现:
体型与代谢因素: 遗传预测的较高腰臀比、腰围、体脂率、基础代谢率、空腹胰岛素水平与EOCRC风险升高存在因果关联。体质指数(BMI)亦呈正相关。
生活方式因素: 遗传预测的饮酒量增加与EOCRC风险升高存在因果关联。
社会因素: 遗传预测的教育程度较低与EOCRC风险升高存在因果关联。
吸烟、咖啡摄入、维生素D水平等因素未发现显著因果关联。




“大规模GWAS+孟德尔随机化分析”
首次系统揭示了EOCRC独特的遗传易感性和相关的生物学通路,特别是胰岛素信号通路的作用,为理解其发病机制提供了新视角。
发现的遗传风险位点和易感基因可用于构建EOCRC风险预测模型,有助于识别高危年轻人群,从而实现个性化早期筛查和干预。


扫码咨询