
✅ 计算+实验,双轨服务专业
✅ 深耕中药与疾病机制研究
✅ 全流程一对一科研跟进
✅ 助力SCI论文高效发表
✅ 组学与生信整体解决方案

这篇发表于Environment International 的研究聚焦聚对苯二甲酸乙二醇酯微塑料(PET-MPs) 这一广泛存在的环境污染物,首次系统揭示其诱发牙周炎的分子机制。研究整合网络毒理学、机器学习、分子对接及体外实验,锁定 13 个核心靶点,明确 PET-MPs 通过 “氧化应激 - 炎症交叉对话” 损伤牙龈成纤维细胞(GFs),推动牙周炎进展,为环境污染物相关口腔疾病的防治提供了全新视角。下文将拆解研究核心逻辑、关键结果与亮点,并总结这类 “环境污染物 - 口腔疾病 - 多组学” 研究的发文套路,同时推出定制化数据分析解决方案。
一、研究思路:从 “靶点筛选” 到 “实验验证”,多维度闭环研究
本研究以 “解析 PET-MPs 诱发牙周炎的分子机制及核心靶点” 为核心科学问题,针对微塑料口腔暴露风险的研究空白,采用 “靶点筛选→核心精炼→机制预测→实验验证” 的四步研究思路,整合多学科技术构建完整证据链,逻辑严谨且贴合环境毒理学与口腔医学交叉研究特点:
靶点筛选:通过多数据库挖掘 PET-MPs 作用靶点与牙周炎相关基因,筛选交集靶点;
核心精炼:结合蛋白质相互作用(PPI)网络与机器学习模型,从交集靶点中精炼核心靶点;
机制预测:通过 GO/KEGG 富集、免疫细胞浸润分析及分子对接,预测核心靶点的功能及与 PET-MPs 的结合能力;
实验验证:通过 PET-MPs 表征、体外细胞实验(GFs 模型)验证核心靶点的表达变化及氧化应激、炎症反应等病理过程。
整体研究以 “污染物 - 靶点 - 疾病” 为核心脉络,从 “生信预测” 到 “实验验证” 层层递进,多技术交叉验证,既回应了环境微塑料的健康风险关切,又填补了口腔疾病环境诱因的机制空白。
二、核心研究结果:多维度验证,图表对应锁定核心调控网络(附文章图序号)
研究结果紧扣研究思路,从 “靶点筛选、核心精炼、机制预测、实验验证” 四个维度展开,关键结果均有对应图表佐证,层层锁定 PET-MPs 诱发牙周炎的核心机制:
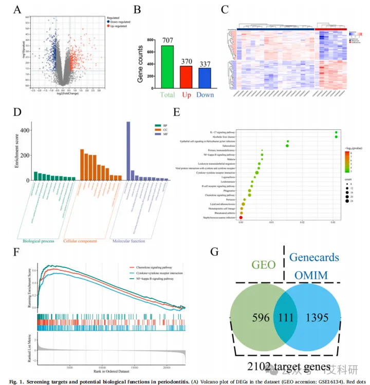
(1)维度 1:多数据库筛选,锁定 PET-MPs 与牙周炎的交集靶点(Fig1、Fig2)

牙周炎靶点:整合 GEO(GSE16134)、GeneCards、OMIM 数据库,筛选出 2102 个牙周炎相关靶点,其中 GEO 数据集鉴定出 707 个差异表达基因(370 个上调、337 个下调)(Fig1A-B);
PET-MPs 靶点:通过 ChEMBL、SwissTargetPrediction 数据库,筛选出 74 个 PET-MPs 作用靶点;

交集靶点:Venn 图分析显示两者存在 23 个共同靶点,为后续研究奠定基础(Fig2A);
功能预判:GO/KEGG 富集显示,牙周炎差异基因主要富集于 IL-17、NF-κB 等炎症通路,GSEA 进一步验证细胞因子 - 细胞因子受体相互作用、趋化因子信号等通路的核心作用(Fig1D-F);
核心结论:PET-MPs 与牙周炎存在 23 个共同作用靶点,其关联可能通过炎症相关通路介导。
(2)维度 2:PPI 网络 + 机器学习,精炼 13 个核心靶点(Fig2、Fig3)
PPI 网络分析:将 23 个交集靶点导入 STRING 数据库构建 PPI 网络,包含 21 个节点、74 条相互作用边,通过 Cytoscape 的 CytoNCA 插件筛选出 AKT1、CASP3 等 7 个高连接度核心靶点(Fig2B-D);

机器学习精炼:构建 106 个二元机器学习模型,随机森林(RF)模型表现最优(训练集与验证集 AUC 均最高),进一步筛选出 PIM2、MAPK14 等 7 个核心靶点(Fig3A-C);
最终核心靶点:整合 PPI 与机器学习结果,确定 13 个核心靶点(AKT1、CASP3、MTOR、SRC、KDR、PTGS2、PIK3CA、PIM2、PIK3CG、MAPK14、BCL2A1、ALPL、AKR1B1)(Fig4A);
核心结论:13 个核心靶点是 PET-MPs 诱发牙周炎的关键分子枢纽。
(3)维度 3:功能富集 + 分子对接,预测核心机制与结合稳定性(Fig4、Fig6)

功能富集:13 个核心靶点的 GO/KEGG 富集显示,生物学过程聚焦 T 细胞共刺激、凋亡负调控等,通路富集于 C 型凝集素受体信号、TNF 信号、VEGF 信号等炎症相关通路(Fig4B-D);

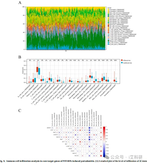
免疫细胞浸润:CIBERSORT 分析显示,牙周炎组织中浆细胞、中性粒细胞等 8 类免疫细胞浸润水平显著升高,且核心靶点与免疫细胞浸润密切相关(Fig5);

分子对接:PET-MPs 与 13 个核心靶点的对接结果显示,AKR1B1 结合能最低(-8.3 kcal/mol),PTGS2、MAPK14 等 9 个靶点结合能均<-5 kcal/mol,提示结合稳定性强(Fig6);
核心结论:PET-MPs 可与核心靶点稳定结合,通过调控炎症通路及免疫细胞浸润参与牙周炎发病。
(4)维度 4:体外实验验证,PET-MPs 损伤 GFs 并调控核心靶点(Fig7-Fig10)
PET-MPs 表征:TEM/SEM 显示 PET-MPs 呈不规则形态,粒径主要为 179.04±55.48 μm,FTIR 验证其化学身份,DLS 显示其在培养基中 zeta 电位为 - 12.2±2.5 mV(Fig7);

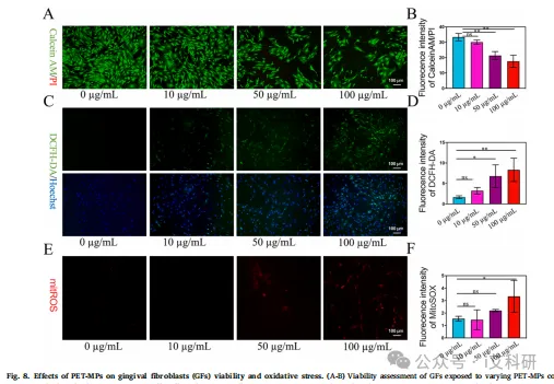
细胞毒性:PET-MPs 对 GFs 呈剂量依赖性毒性,50-100 μg/mL 浓度下细胞存活率显著下降(Fig8A-B);

氧化应激:≥50 μg/mL PET-MPs 可诱导 GFs 总 ROS 升高>4.1 倍,100 μg/mL 时线粒体 ROS(mitROS)升高>2.2 倍(Fig8C-F);

炎症激活:PET-MPs 剂量依赖性上调 IL-1β、TNF-α、iNOS、PGE-2 等炎症因子的 mRNA 表达及蛋白水平(Fig9);

核心靶点调控:qRT-PCR 验证显示,PET-MPs 显著上调 CASP3、KDR、PIM2、PTGS2、MTOR、MAPK14 的表达,下调 AKT1、ALPL 的表达(Fig10A-H),其余核心靶点无显著变化;
核心结论:PET-MPs 通过诱导氧化应激、激活炎症反应、调控核心靶点表达,损伤 GFs 功能,推动牙周炎进展。
(5)最终结论

本研究建立 “PET-MPs - 核心靶点 - 氧化应激 / 炎症 - GFs 损伤 - 牙周炎” 调控网络,证实:PET-MPs 可通过口腔暴露沉积于牙周组织,与 13 个核心靶点稳定结合,诱导 GFs 产生氧化应激和炎症反应,上调 CASP3、PTGS2 等促炎靶点表达,下调 AKT1、ALPL 等保护性靶点表达,最终导致牙周组织损伤和牙周炎发生。
三、文章亮点:创新点突出,研究范式具有强普适性
这篇文章能发表于顶刊 Environment International,核心在于科学问题创新、研究方法系统、临床警示意义明确三大亮点,其研究设计可为 “环境污染物 - 口腔疾病 - 多组学” 类研究提供典范:
科学问题创新:首次揭示 PET-MPs 与牙周炎的关联及分子机制,填补了 “微塑料 - 口腔疾病” 领域的研究空白,为环境污染物相关口腔健康风险提供了全新证据;
研究方法系统:整合 “网络毒理学 + 机器学习 + 分子对接 + 体外实验”,从 “靶点筛选 - 核心精炼 - 机制预测 - 实验验证” 形成完整证据链,多技术交叉提升结果可靠性;
靶点与机制精准:通过 PPI 网络与机器学习双重筛选,锁定 13 个核心靶点,明确其介导的炎症与氧化应激通路,为精准干预提供方向;
临床价值明确:警示 PET-MPs(如矿泉水瓶、口腔护理产品中的微塑料)的口腔暴露风险,为牙周炎的预防提供新视角,核心靶点可作为潜在诊断与治疗靶点。
四、这类文章的发文套路:“环境污染物 - 口腔疾病 - 多组学” 研究的通用设计
结合本研究及 Environment International、Ecotoxicology and Environmental Safety 等期刊的发文规律,“环境污染物(微塑料 / 重金属 / 化学毒物)- 口腔疾病(牙周炎 / 龋齿 / 口腔癌)” 类研究存在固定且可复制的发文套路,核心围绕 “靶点筛选→核心精炼→机制预测→实验验证” 展开,具体可总结为以下 6 步:
步骤 1:锁定污染物与疾病,明确研究切入点
选择高发环境污染物(如微塑料、重金属、农药残留)和常见口腔疾病(牙周炎、龋齿、口腔黏膜病),明确两者的潜在关联(可通过流行病学线索或毒性预判);
关键步骤:通过 ADMETlab、ProTox 等工具预判污染物的毒性(如肝毒性、细胞毒性),为后续机制研究奠定基础。
步骤 2:多数据库挖掘,筛选交集靶点

疾病靶点:整合 GEO(转录组数据)、GeneCards、OMIM、DisGeNet 等数据库,筛选疾病相关基因,通过差异表达分析(limma 包)获取核心疾病靶点;
污染物靶点:通过 SwissTargetPrediction、PharmMapper、ChEMBL 等数据库,预测污染物的作用靶点;
关键分析:绘制 Venn 图筛选两者交集靶点,作为后续研究的核心对象。
步骤 3:PPI 网络 + 机器学习,精炼核心靶点
PPI 网络构建:利用 STRING 数据库构建交集靶点的 PPI 网络,通过 Cytoscape 的 CytoNCA、MCODE 插件,基于 Degree、Betweenness 等中心性指标筛选高连接度核心靶点;
机器学习验证:构建 RF、XGBoost、SVM 等多种机器学习模型,通过 AUC、准确率等指标筛选最优模型,进一步精炼核心靶点,提升结果可信度。
步骤 4:功能与结合能力预测

功能富集:通过 GO/KEGG/GSEA 分析核心靶点的生物学功能与通路,聚焦炎症、氧化应激、细胞凋亡等关键通路;
免疫细胞浸润:若疾病涉及炎症(如牙周炎),通过 CIBERSORT 分析免疫细胞浸润特征,关联核心靶点与免疫细胞功能;
分子对接:通过 AutoDock Vina 等工具,验证污染物与核心靶点的结合能力(结合能<-5 kcal/mol 为稳定结合),为 “污染物 - 靶点直接作用” 提供结构证据。
步骤 5:体外实验验证核心机制

污染物表征:通过 TEM/SEM、FTIR、DLS 等技术表征污染物的形态、粒径、化学身份及胶体稳定性;
细胞模型验证:选择疾病相关细胞模型(如牙周炎选 GFs、口腔癌选鳞癌细胞),检测污染物的细胞毒性(CCK-8、活死染色)、氧化应激(ROS/mitROS 检测)、炎症因子表达(qRT-PCR、免疫荧光);
靶点验证:通过 qRT-PCR、WB 验证核心靶点的表达变化,确认污染物对靶点的调控作用。
步骤 6:撰写突出 “创新点 + 临床价值”,匹配期刊方向
讨论重点:① 首次揭示 XX 污染物与 XX 口腔疾病的关联及分子机制;② 锁定 XX 核心靶点及 XX 通路为关键调控轴;③ 为环境污染物相关口腔疾病的预防与治疗提供新靶点;
期刊匹配:环境毒理学期刊侧重污染物毒性与机制,口腔医学期刊侧重疾病关联与临床转化,综合类期刊侧重多学科交叉创新。
五、定制化数据分析解决方案:助力你的环境污染物 - 口腔疾病研究高效发文
本研究的核心分析环节 ——多数据库靶点筛选、PPI 网络分析、机器学习靶点精炼、分子对接、功能富集、免疫细胞浸润分析—— 均为我们的核心数据分析能力。针对 “环境污染物 - 口腔疾病 - 多组学” 类研究,我们可提供全流程定制化数据分析服务,覆盖从 “原始数据处理” 到 “文章级图表绘制” 的全环节,具体包括:
1. 靶点筛选与精炼分析

多数据库(GEO/GeneCards/OMIM/SwissTargetPrediction)靶点整合、差异表达基因分析、Venn 图交集筛选、PPI 网络构建与核心靶点识别、机器学习模型(RF/XGBoost/SVM)靶点精炼,生成火山图、热图、PPI 网络示意图(如 Fig1、Fig2)。
2. 功能与机制预测分析

GO/KEGG/GSEA 通路富集分析、免疫细胞浸润分析(CIBERSORT)、核心靶点 - 免疫细胞相关性分析、分子对接(结合能计算、氢键分析),生成富集气泡图、相关性热图、分子对接示意图(如 Fig4、Fig5、Fig6)。
3. 实验数据统计与可视化

细胞毒性、氧化应激、炎症因子表达等实验数据的统计分析(ANOVA、t 检验)、图表绘制(柱状图、折线图、免疫荧光定量图),生成符合 SCI 期刊标准的实验结果图(如 Fig8、Fig9、Fig10)。
4. 文章级图表定制

按照 SCI 期刊规范,定制化绘制靶点筛选流程图、PPI 网络分析图、分子对接示意图、实验结果统计图等,直接满足发文需求。
5. 个性化研究方案设计

根据你的研究污染物(微塑料 / 重金属 / 化学毒物)、研究疾病(牙周炎 / 龋齿 / 口腔癌)、数据类型(多组学 / 临床样本 / 细胞实验),量身设计 “靶点筛选 - 核心精炼 - 机制预测 - 实验验证” 的完整研究方案,匹配Environment International等目标期刊的发文要求,让你的研究证据链更完整、创新点更突出。
我们的数据分析团队拥有丰富的 “环境毒理学 + 口腔医学 + 多组学整合” 领域研究经验,可精准匹配本研究这类高分 SCI 文章的分析需求,助力你的研究高效完成数据解析与发文!
需要针对你的研究方向设计专属的数据分析方案,或对 “靶点筛选、机器学习精炼、分子对接” 等核心环节进行详细咨询,可随时沟通!

